首页
关于我们
企业简介
品质荣誉
组织机构
生产基地
基地介绍
设备展示
制造能力
核心产品
产品目录表
产品展示
新产品展示
线上查询产品
安装手册
技术与创新
技术质量
技术人才
技术推广
售后服务
安装说明
技术支持
企业文化
企业理念
企业价值观
联系我们
联系方式
核心产品
—不断开拓 不断创新—
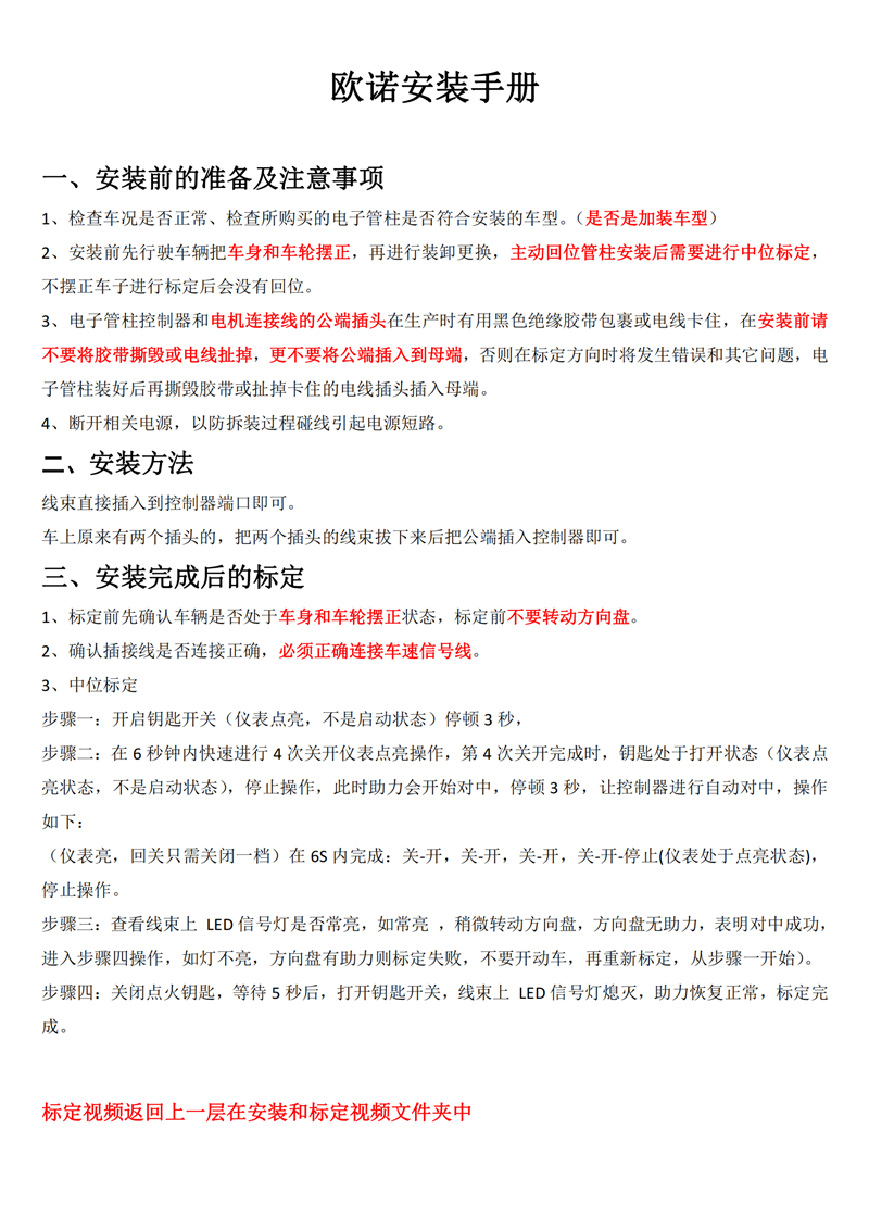
欧诺安装手册
点击可下载附件:
欧诺安装手册.pdf